Solución Destinos Turísticos Conectados
Kunapak ofrece un conjunto de herramientas digitales, específicamente del marketing digital y las tecnologías informáticas, que conectan a todos los actores turísticos de un destino, mediante la centralización y digitalización de la oferta turística de una región. De esta manera, se logra potenciar la actividad turística de la región que favorece, completamente, a su comunidad.
La experiencia del turista se transforma con las herramientas del mundo digital.
¡Hacemos de tus viajes, tus mayores aventuras!.
Metodología para destinos
En el mundo existen millones de destinos que presentan fortalezas que pueden atraer a cientos de nuevos turistas. Por ello, las instituciones buscan la sustentabilidad del entorno y aumentar los ingresos de los recursos externos a través de la explotación de la actividad turística.
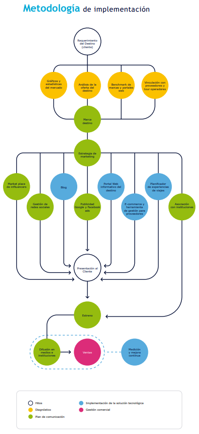
Kunapak es una herramienta complementaria para obtener las estadísticas de la actividad turística de un destino en particular; un excelente recurso para generar medidas enfocadas al turismo de urbanización y seguridad en la ciudad. De esta manera se otorga una solución a los diferentes problemas del destino turístico, que comprende los siguientes métodos:
- Generar un diagnóstico inicial: Este abarca gráficos y estadísticas del mercado, un estudio de la oferta del destino, benchmark de marcas y portales web, y por último, la vinculación con proveedores y tour de operadores. De esta forma facilitar la toma de decisiones ante la actividad comercial del destino.
- Aplicar los desarrollos tecnológicos adecuados: Promover el desarrollo informático que conectará al destino con cientos de turistas, a través de: blogs, portales web informativos, e-commerce y herramientas de gestión para proveedores, y el planificador de experiencia de viaje. Impulsando de manera específica, el alcance comunicacional del destino.
- Definir e implementar una estrategia de márketing: Se elabora una estrategia de marketing ideal para impulsar las comunicaciones y las ventas del destino. Dicha estrategia involucra el market place de influencers, gestión de redes sociales, publicidad de Google y Facebook Ads, y la asociación con instituciones.
- Evaluar los resultados obtenidos y las mejoras a realizar: Un análisis completo de la implementación de los diferentes productos y la medición de los resultados y mejora continua de la estrategia a implementar.
Metodología “Destinos Turísticos Conectados” de Kunapak
Cientos de destinos conectados en una sola plataforma digital.
Uno de los grandes beneficios que otorga DTC, es el trabajo personalizado de cada método, que otorga una solución precisa al problema que pueda presentar un destino. La misma impacta, en gran medida, en las soluciones finales que ocurren en un periodo de 6 meses, donde el destino verá resultados concretos.
Kunapak te acompaña desde el inicio hasta la ejecución de la implementación. Se compromete de manera financiera con el proyecto.
De la siguiente manera se explica la metodología implementada para conseguir un “Destino Turístico Conectado”.

